MANUAL DE GESTÃO E FISCALIZAÇÃO DE CONTRATOS - Versão 1.0 - 18-08-2020

O Manual de Procedimentos de Gestão e Fiscalização de Contratos Administrativos possui por objeto dispor sobre procedimentos de gestão e fiscalização de contratos administrativos de serviços, continuados ou não, com ou sem dedicação exclusiva de mão de obra, no âmbito do Instituto Federal de Educação, Ciência e Tecnologia da Paraíba, Câmpus Catolé do Rocha.

5.0 MBPDF

MANUAL DE GESTÃO E FISCALIZAÇÃO DE CONTRATOS - Versão 1.0 - 18-08-2020

40.7 KBPDF

Portaria 49-2020 DG CR

40.9 KBPDF

Portaria 60-2020 DG CR

46.6 KBPDF

Resolução AR 3-2020 - DG-CR

267.5 KBJPEG

0. Planejamento e Fiscalização de Contratos - IFPB_Campus Catolé do Rocha.jpeg

360.0 KBJPEG

1. Designar Equipe de Planejamento da Contratação.jpeg

479.2 KBJPEG

2. Realizar Estudo Preliminar da Contratação.jpeg

197.5 KBJPEG

3. Realizar Análise de Riscos da Contratação.jpeg

697.8 KBJPEG

4. Elaborar Termo de Referência ou Projeto Básico.jpeg

336.4 KBJPEG

6. Nomear Gestor e Fiscais do Contrato.jpeg

739.0 KBJPEG

7. Realizar Fiscalização Técnica.jpeg

440.8 KBJPEG

8. Realizar Fiscalização Administrativa Inicial.jpeg

727.3 KBJPEG

9.-Realizar-Fiscalização-Administrativa-Mensal.jpeg

233.7 KBJPEG

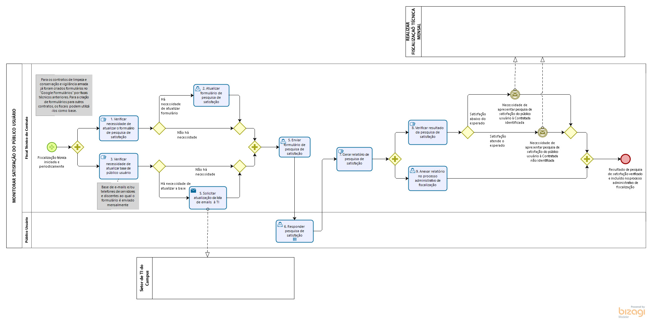
10.-Monitorar-Satisfação-do-Público-Usuário.jpeg

306.9 KBJPEG

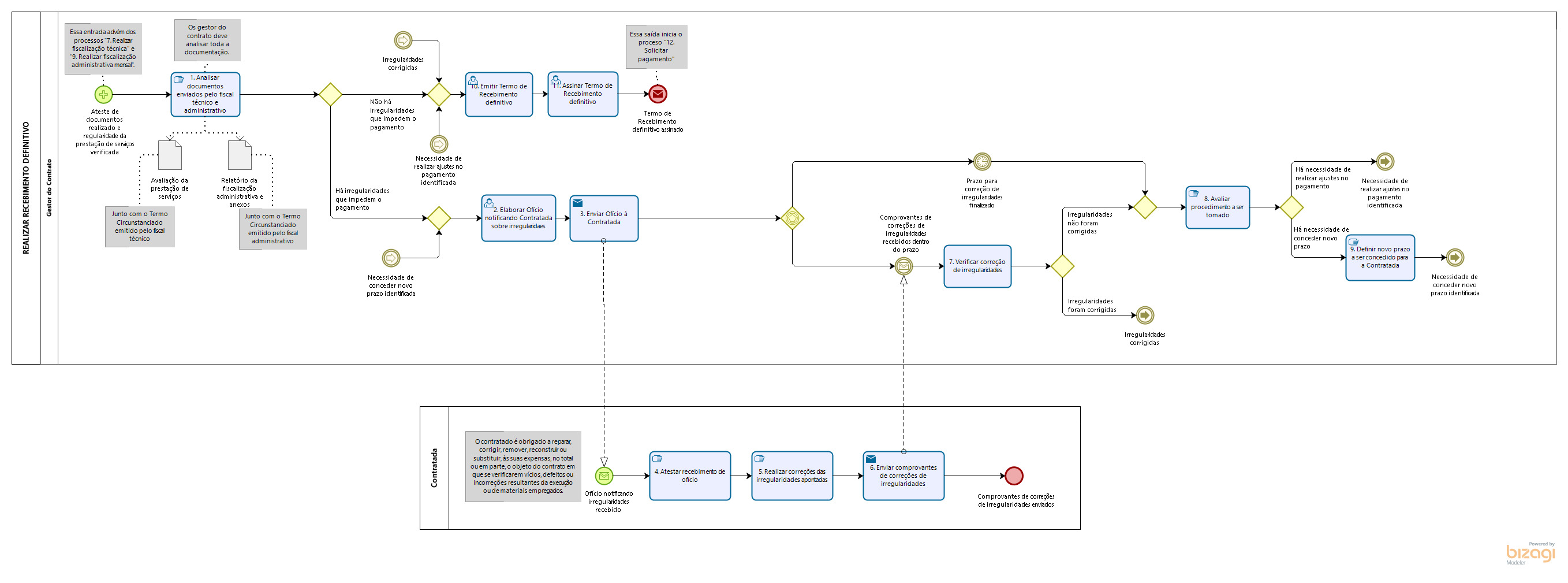
11.-Realizar-Recebimento-Definitivo.jpeg

538.6 KBJPEG

12.-Solicitar-pagamento.jpeg

654.2 KBJPEG

13.-Solicitar-Encerramento-do-Contrato.jpeg

1.0 MBJPEG

14.-Solicitar-Alterações-no-Contrato.jpeg

494.1 KBJPEG

15.-Solicitar-Rescisão-Contratual.jpeg

344.2 KBJPEG

16.-Indicar-Aplicação-de-Sanções.jpeg